跨学科主题学习设计模板

年级 跨学科学习活动专题:《营养午餐我创造》

课程标准与学习目标

适应的课程标准

数学:数据意识主要是指对数据的意义和随机性的感悟,数据观念则是指对数据意义和随机性有比较清晰的认知。在小学第二学段(3-4年级),学生要能在现实情境中,感受并认识许多问题应当先做调查研究、收集数据、感悟数据蕴含的信息,从而感受质量的轻重区分。此外,还应知道同样的事情每次收集到的数据可能不同,而只要有足够的数据就可能从中发现规律,逐步养成用数据说话的习惯。

美术:通过对日常中所见食物的观察,以及上网检索与“膳食均衡”有关的知识,设计宣传海报,提升学生在美术审美能力里,对于排版布局、色彩搭配和图像绘制的实操性能力。

自然与科学通过调查研究、收集数据、感悟数据蕴含的信息等其中一系列探究活动,感知食物营养的均衡性,注重饮食的重要性,改善学生挑食、厌食等负面现象,以此增强学生的科学观念。在提升科学观念与眼光的同时,也需灌输科学思维的内核,以此能够描述具体现象与事物的构成要素,比较并面熟具体现象与事物的外在特征。

所针对的教材内容:

应纵观整个小学阶段所学习质量单位的内容后开展教学,因此所设计的教材内容需在学习完四年级第一学期《吨的认识》时,开展此跨学科式项目化教学。因而,所涉及的教材内容包含:

九年义务教育课本 数学 年级第学期(试用本)P45-47 克、千克的认识与计算

九年义务教育课本 数学 四年级第一学期(试用本)P24-25 吨的认识

预计课时:

4课时

大概念与核心问题:

【大概念】:

日常生活中,营养均衡的饮食对人的健康是十分重要的。因此,本课程将大概念定位于膳食营养均衡,以此通过课程,让学生了解更多科学的饮食方法,养成更为健康的饮食习惯。

【核心问题(驱动性问题)】:

对于小学生而言,怎样的食物搭配才算营养均衡?

【子问题】:

1、各种食物所包含的营养物质主要有哪些?

2、小学生每天要摄入的营养有哪些?又需要多少量?

3、我们学校每天的午餐是如何配比的?是否合理?

4、什么叫做“膳食均衡”?

5、如何解决某些同学挑食、厌食的负面现象?

6、如果你是营养师,你会如何设计学校一周午餐菜单?

学习目标

【知识技能水平】:

  1. 了解什么是“膳食均衡”,并能描述“膳食均衡”的意义,提出如何做到“膳食均衡”。

  2. 理解“均衡”的目的,并辨别不同膳食的优劣。

【体验要求水平】:

  1. 通过前期饮食调查活动,培养学生的调查能力和数据汇总能力。

2、通过课程,培养学生善于观察自身或他人饮食的差异性,以及帮助自己或他人改善不良的饮食习惯,养成优质的饮食习惯。

【实现性目标】:

  1. 通过制作“营养膳食宣传画报”,培养学生绘画、设计等能力的能力;

  2. 通过录制“饮食小百科”系列视频,帮助学生建立‘创作者’思维,提升自身的创作与信息技术能力。


所指向的核心素养:

1)能在真实情境中感悟营养膳食的标准及相关数据,初步形成数据意识和观念;

2)会针对真实情境去判断和质疑饮食是否健康、营养;

3)根据问题的背景和所要研究的问题确定数据收集、整理和分析的方法。

建立数据意识和数据观念不仅有助于学生解决日常生活中的各种实际问题的数据分析,而且还有助于理解和表达生活中随机现象发生的规律,感知大数据时代数据分析的重要性,养成重证据、讲道理的科学态度。

情境与任务

【情境】:

民以食为天,每个人都离不开吃。午餐在生活中也很重要,一份什么样的午餐才是最好的呢? 一天中,一顿好的午餐除了满足好吃的要求之外,有足够的营养是至关重要的,这是保证我们身体健康的重要条件之一。然而我们班级里有那么一小部分同学,出现了挑食、厌食的现象,浪费了很多粮食,营养也随之流失了……

故请同学们在记录表上记录自己一周的学校午餐伙食和自己摄入的食物。


学校午餐

我所吃的食物

我的感受

日期

食物

质量(大约)

食物

质量(大约)

(记录完一周数据后,在填写感受。)

周一




周二





周三





周四





周五






【任务】:

  1. 健康饮食计划设计:要求学生根据年龄、性别、身体条件等因素,设计一个符合膳食均衡原则的健康饮食计划。他们需要研究不同食物的营养成分,并合理搭配各类食物,以满足身体对营养的需求。

  2. 膳食调查与分析:学生可以分组进行膳食调查,记录他们食用的食物种类和数量,并根据所收集的数据进行分析。他们可以比较不同群体的膳食结构,并讨论其中的差异和可能的影响。

  3. 传统饮食文化研究:学生可以选择一个国家或地区的传统饮食文化进行研究,了解该文化中的膳食习惯、食物选择和烹饪方式等方面的信息。他们可以探讨该文化的膳食均衡特点,并与其他文化进行比较。

通过这些表现性任务,学生能够深入了解膳食均衡的重要性,增强他们对营养学、食物科学和健康生活方式的认识。同时,这些任务也鼓励学生的自主学习和合作能力,培养他们的问题解决和创新思维能力。

评价设计

过程性评价

整体互动评价框架设计思路:

(具体评价表见附页)

终结性评价:(描述最终作品和绩效的评价要求)

对学生绘制的营养膳食宣传海报和录制的《饮食小百科》微课堂视频展开自评、同学互评以及师评三个维度的考量,从而甄选出优异的作品进行公示和展览。



学习活动设计( 4 课时)(注:学习环节可增减、学习过程要详细清晰、设计意图简明扼要,聚焦上述核心素养的落实)

学习环节

学习过程

设计意图

前期调研

  1. 你知道食物所包含的营养物质主要有哪些?

  2. 我们学校最近的午餐营养搭配是否合理?

  3. 你还记得我们吃过哪些食物?它们富含什么样的营养物质?

  4. 本次探究我们将围绕营养食物进行开展,对于这一块内容你有什么想要了解的知识或者想要提出的问题吗?

将前测问卷发放给学生作答,提前了解学生能力水平,方便后续调整学习环节和内容。

小组分工

分组,产生组长,厘清分工,自由讨论,可全程录屏以便后续查看。

分组教学是差异化教学的一种重要策略。可以根据学生的能力水平和学习风格,将他们分成小组,让每个小组根据自身的特点进行学习。这样可以让学生在小组内进行交流合作,相互学习,提高学习效果。

头脑风暴

  1. 各种食物所包含的营养物质主要有哪些?

  2. 小学生每天要摄入的营养有哪些?又需要多少量?

  3. 我们学校每天的午餐是如何配比的?是否合理?

  4. 什么叫做“膳食均衡”?

  5. 如何解决某些同学挑食、厌食的负面现象?

  6. 如果你是营养师,你会如何设计学校一周午餐菜单?

利用思维导图方式进行讨论。有助于学生明确学习目标及任务。

数据分析

  1. 计算每日所摄入的物质成分质量,完成质量/热量表单;

  2. 指出原菜单中每日膳食的合理或不合理之处;

  3. 尝试改善不合理的地方,向食堂经理或学生部提出改善性建议。

使用教学素材库,浏览器等工具,演示内容,建构学生认知,让学生自行进行网络检索,自主开展学习,自制多媒体资源,开展实践操作。

自主创造

  1. 整理实验数据,制作PPT汇报交流

  2. 查阅资料,营养膳食宣传海报;

  3. 录制《饮食小百科》系列学生微课堂视频;

以文档、图片、PPT、微视频等方式,多元化布局呈现学习成果,或直接演出式呈现学习成果。

对差异化教学的考虑

  1. 分组教学是差异化教学的一种重要策略。可以根据学生的能力水平和学习风格,将他们分成小组,让每个小组根据自身的特点进行学习。这样可以让学生在小组内进行交流合作,相互学习,提高学习效果。

  2. 差异化教学需要为学生提供个性化的学习资源,以满足他们的学习需求。这包括教材、资料、网上学习平台等。可以根据学生的学习风格和能力,选择合适的资源,使学生能够更好地理解和消化知识。

  3. 差异化教学需要教师采用多样化的教学策略,以满足不同学生的学习需求。可以运用讲解、示范、探究、讨论、合作等教学方法,使学生以多种方式参与学习,达到更好的学习效果。

  4. 差异化教学的评价方式也需要灵活多样。传统的成绩评价无法全面反映学生的学习情况,可以采用多种评价方式,如观察评价、作品评价、表现评价等,更加全面地了解学生的学习成果与进展。

教学设计思路*(注:简洁明了,紧扣大主题的目标,阐述落实小专题的教学或活动策略)

1、初步了解(入项)

引导学生回顾自己了解的营养膳食的信息,如少盐少油、荤素搭配等,提出感兴趣的问题,如“各种食物所包含的营养物质主要有哪些?”“我们最近的午餐营养搭配是否合理?”等。后面的学习围绕主要的问题展开。

2、深入探究

指导学生查阅资料,进一步了解人体每日的营养需求,如“10岁儿童每日午餐中应获取的合理热量”,了解如大米、面粉、青菜、马铃薯、牛肉、鸡肉等常见食材中的营养物质含量。指导学生借助图表等方式比较数据,感受均衡营养、合理腾食的重要性。学生可以分工进行调查,共享信息和数据。

3、实践操作

指导学生记录最近一周学校餐厅或者自己家庭的午餐食谱,分工合作,对照前面的数据表,计算这一周午餐的营养构成情况,分析并交流。针对具体结果,向学校、餐厅或者家长提出建议。

同时,根据前面的学习,设计一周营养午餐食谱,并通过海报等形式进行展示和交流,也可以组织对一周营养午餐食谱进行评选。

4、成果展示(出项)

在探究的过程中,保留过程性记载,如活动照片、学生作品、数据表单(理论支撑)等物化成果,最后进行成果展示,编制学生成果集,即课程研究总模型。




附页

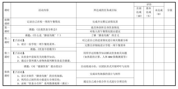
课时

活动内容

所达成的任务或目标

评价

分值

全部达成(10

基本达成(5

未达成(0

前期调研

记录自己在校一周的午餐情况

完成并完整记录情况表





第一课时

课题:《自我饮食分析会》

能具体剖析自身饮食情况





对他人的午餐情况提出建议





第二课时

课题:《什么是‘膳食均衡’?》

了解‘膳食均衡’的含义





【子活动】:

  1. 设计一份学校一周午餐的菜单。

对之前自己的进食情况进行相关数据分析





完整且详细地设计学校一周午餐菜单





第三课时

课题:《饮食中的数学》

用所学过的数学知识解决饮食相关问题

(如热量的计算、人体IBM指数测量等)





【子活动】:

  1. 从饮食中获取有关的数学知识;

  2. 通过计算所摄入食物热量判断饮食是否健康。

第四课时

课题:《对‘健康饮食’提出倡议》

自动组成小队,以团队形式开展呼吁与宣传





子活动】:

1、设计并制作‘膳食均衡’的宣传海报;

2、利用自己制作的小报进行合理宣传;

3、录制‘饮食小百科’系列微课视频(课后)

完成宣传海报的设计与制作





通过自己或小组合作方式进行合理宣传