跨学科项目化学习-课时设计

课时名称

5课时

探究老物件中的校史之金牌讲解员出道日

核心概念或关键能力

核心概念:校史是区域历史的缩影,老物件是校史的见证者。

关键能力:合作、表达、倾听、评价能力。

教学目标

通过对老物件中校史的讲解与分享,能够感受宏观维度下城市与城市生活的变化、上海近现代史的时代变迁、对外开放中浦东的发展与科学技术的发展,懂得校史是区域历史的缩影,老物件是校史的见证者。(历史核心素养:史料实证、家国情怀)

经历以演讲的方式进行校史的展示,能够熟练运用流畅的口语表达进行交、分享。(语文核心素养:语言运用)

经历以小组“拉票”的演说方式呈现问题探究与解决的过程,初步养成合作与表达的关键能力。(跨学科素养:表达交流、团队合作)

经历对其它小组的分享进行倾听与评价,能根据表达的需要,在短时间内组织关键词点评。(语文核心素养:思维能力)

经历使用平板电脑进行观课、评价、打分等具体操作,感受新技术的魅力。(信息科技:数字化学习与创新)

教学重点与难点

教学重点

校史是区域历史的缩影,老物件是校史的见证者

教学难点

新技术的魅力

教学方法

突出重点的方法

情境教学法、小组竞赛法

突破难点的方法

使用信息技术支持,让评价结果自动计算并自动呈现可视化图表数据

教学流程图



学习资源与教学技术

学习资源

平板电脑、讲解评分表、各组汇报交流PPT

教学技术

平板电脑、SEEWO易课堂、钉钉在线编辑云文档

教学过程

教学

环节

学生活动

教师活动

设计意图

情境

引入

认真倾听

回忆前课

回顾前课的内容并说明本节课的内容、目标、规则

带入情境的同时复习前课内容,调动学生积极性。

展示与评价

各展示组先进行讲解展示,后进行拉票环节;

其他小组认真倾听、使用平板电脑进行关键词评论;大众评审使用平板电脑钉钉在线文档进行打分

引导、过渡、打分、总结评价

在信息技术的帮助下,通过学生主导的成果展示与学生终结性互评对重难点进行把握。

收获与反思

展示组阐述小组分工与学习收获

过渡、总结

在信息技术的支持下,学生展示其合作与探究的过程,共同分享经历、获得成长,培养系列核心素养。

总结与提升

认真倾听

用心体悟

根据打分结果进行颁奖

嘉宾点评

总结升华

运用榜样示范法,融合德育教育,充分肯定学生表现。特别邀请我校退休老教师进行点评,进一步强化学生对于校史背后的学校文化与理念等的认知。

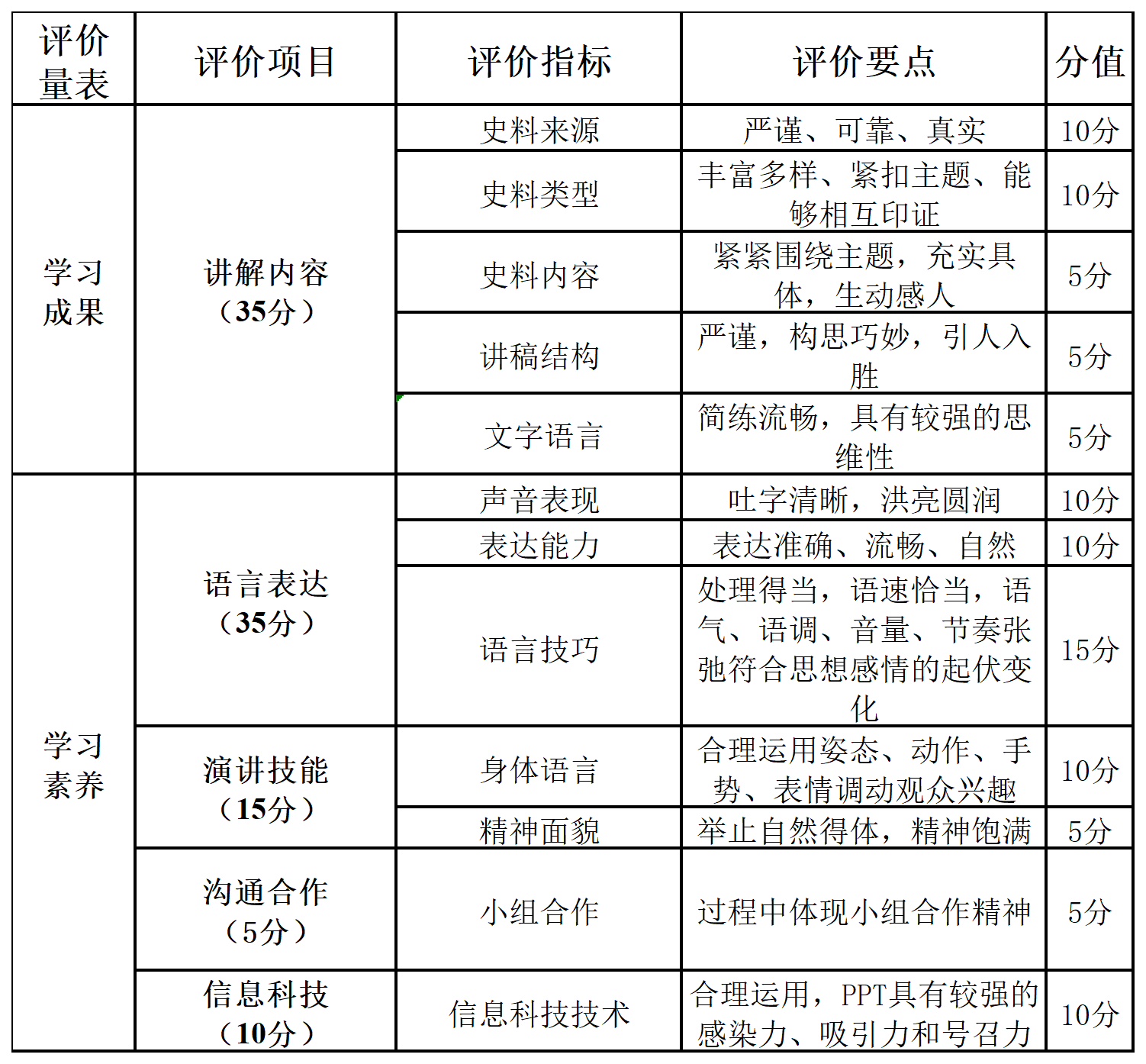
学习评价单

学习评价量表